为进一步响应我校向应用型大学的转型趋势,推进我校大学英语教学改革,为我校的英语学习者提供一个高水平的英语竞技舞台,充分展示其学习成果,激发学习热情,考查和引导其自主学习、团队合作及实践运用等能力,122cc太阳集成游戏特推出大学英语课堂展示大赛,为全校师生呈现大学英语及后续课程课堂教学的独特风采。
现将第十四届“大学英语课堂展示大赛”具体内容通知如下:
Part 1
主办单位
广州南方学院122cc太阳集成游戏
Part 2
大赛主题及原则
1. 本届大赛主题:AI赋能外语学习与创新
2. 本届大赛原则:团队合作、教师指导、学生参评
Part 3
参赛对象
全校非英语专业的各年级学生
(以2023级、2024级为主)
Part 4
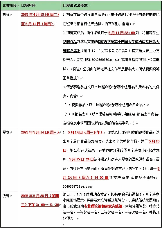
赛程安排

Part 5
比赛要求与说明
(一) 初赛
1.初赛以视频形式呈现,学生以团队形式参赛,每队4-6名成员(表演嘉宾不计),全英文展示,展示形式不限,学生可发挥自身创造力来表现主题,但不得出现任何非必要的中文表达。
2.展示内容推荐主题(仅供参考)
A.展现一个跨文化沟通场景或案例。
B.展示和评论某个新闻事件。
C.模拟公司新产品发布会,介绍该新产品及其广告营销策略。
D.模拟“校园招聘”的宣讲会,介绍公司基本信息、欲招聘职位及相应福利待遇等。
E.全方位展示一则广告,包括设计、制作和创意表现等。
F.以案例分析的形式展现商务场景中交际或应对技巧。
G.公司管理中危机应对的案例分析与展示。
H.针对某个主题的英语演讲、辩论或脱口秀等。
I.展示某个文学作品的解读和演绎。
J.将英语融入真实的医护环境,模拟现实中的护患场景。
K.展示如何使用英语解决和完成会计实务中涉外的专业性问题和任务。
L.展示《全新版大学进阶英语 综合教程》、《新世界交互英语 视听说》或《大学英语听说教程》某个单元的主题。
M.用英语讲好中国故事,比如介绍当地英雄人物、美丽广州、我的家乡、特色美食、魅力建筑、非遗文化、中国传统乐器;演绎中外经典著作等。
N. 数字化时代的英语学习与创新,例如数字化工具如何助力英语学习效率提升,在数字化时代背景下如何实现英语学习的创新与突破等。
O. 结合课程专业的其他主题。
【注:展示内容既可以围绕课程相关专业知识展开,也可以就课程实践中存在的某问题进行剖析并给出解决方案,形式不限,鼓励创新。】
3.视频拍摄要求
视频拍摄具体要求由任课老师自行定度,主要拍摄一段能够很好反映上课内容的学生展示视频,时长为8分钟,需充分体现本门课程的特色。
(二) 评审
评委老师评选初赛的视频作品,选出8个最佳作品参加决赛,另选出6个优秀奖作品。
(三)决赛
122cc太阳集成游戏将于5月15日上午公布“决赛名单”,各参赛团队可在大英中心网站查看“决赛名单”,大赛组委会也将以电话形式通知进入决赛的团队,届时将把评委对各决赛作品的意见以E-mail的形式反馈给各小组。
大赛组委会将在5月24日-5月26日这段时间召集8个决赛小组参加会议或彩排,各小组务必配合组委会工作,具体时间和地点将另行通知。
Part 6
大赛奖项设置
1.决赛队伍按照展现内容与形式分为专业理论组和创意实践组,两组分别评奖,特等奖各一名,一等奖各一名,二等奖各一名,三等奖各一名:

2.“最佳人气奖”与其他奖项没有排他性,可兼得。
3.根据122cc太阳集成游戏“指导老师和学生同奖”的规定,指导老师将获得与学生等值奖金和指导获奖证书。若多个组别学生获奖,奖金可累加。任课老师必须对进入复赛和决赛的学生进行培训(如语音、内容、语法等),增加比赛的观赏性。
4.参加决赛并获奖的同学都将依据122cc太阳集成游戏有关规定在期末英语成绩中获得相应的加分。具体的加分标准待期末按照大英中心的规定执行。
Part 7
初赛评分标准表(100分)

Part 8
本届大赛组委会联系人
李琳,郭燕青。如有疑问,请加群进行咨询,qq群号:752575612
附件:南方学院第十四届大学英语课堂展示大赛报名表
122cc太阳集成游戏
2025年4月15日