2025年上半年医学英语水平考试(原医护英语水平考试,英文名称Medical English Test System,简称METS)纸笔考试定于5月17日举行,4月1日开始报名。现将报考相关事宜说明如下:
一、METS考试简介
METS考试是由国家卫生健康委人才交流服务中心和中国教育国际交流协会共同主办,主要面向医学类、医药卫生类各专业在校(籍)生及在职医务人员的全国性专业英语考试体系。METS考试重点考查考生在医疗环境下熟练运用专业语言进行学习和工作的能力,是医疗机构评估应聘人员专业英语能力的参考标准,考核、选拔医务人员的评价工具。
二、纸笔考试适用对象
适用建议:
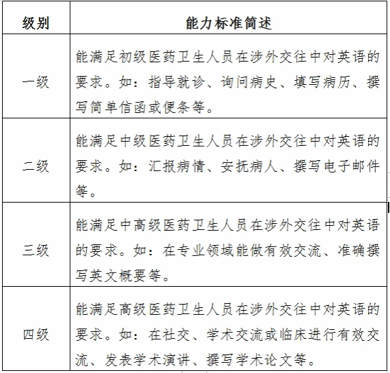
一级,医药卫生大类各专业中职学生。
二级,医药卫生大类各专业专科(高职)学生。
三级,医学类各专业本科学生。
四级,医学类各专业硕士、博士研究生。
三、纸笔考试收费标准和考试时间

四、METS能力标准

五、报名时间
4月1日上午9:00开始,4月21日23:00截止。
六、报名准备
(一)关注公众号
请考生在报名前务必扫下方二维码关注“医护英语水平考试”公众号,避免错过考试重要信息。

(二)选择考点
我校考生统一选择本校(广州南方学院)作为考点。
(三)证件要求
考生在报名时须填写证件号码,考试当天须持报名使用的有效证件原件和准考证进入考场,接受监考人员查验。有效证件包括:居民身份证(含临时身份证)、军人证件(含军官证、武警警官证、士兵证、文职干部证、军校学员证)、港澳居民来往内地通行证、台湾居民来往大陆通行证、护照等。
(四)电子照片要求
报名只接受考生本人考前一年内的清晰2寸电子证件照,蓝色或红色背景,不接受生活照。照片格式为“.jpg”,规格大小在20kb至100kb间,命名为身份证号码。因考生提交的照片不合格造成的影响报考后果由考生本人负责。
(五)其他
METS考试不支持同一考生同时在多考点报考,同时报考多个科目。
七、报名流程
个人信息填报与缴费
在4月21日23:00前扫描以下二维码或点击链接填写报名表,并完成缴费。缴费时,请务必备注个人姓名。因需上传符合规格的电子证件照,建议使用电脑填报。

报名表
【腾讯文档】2025年上半年医学英语水平考试报名表(广州南方学院) https://docs.qq.com/form/page/DVk9qeXZiS2RwZ0NJ
退费规定
一经报名,本考试不接受任何形式的取消申请或退费请求。请考生在报名前仔细阅读相关考试信息,并确保自身符合考试要求及时间安排。如因个人原因无法参加考试,报名费用将不予退还,也不支持延期或转让名额。特殊情况下,如遇不可抗力因素,相关处理办法将另行通知。请考生慎重考虑后再提交报名申请,以免造成不必要的损失。
八、准考证打印
考场地点以准考证上的地址为准。
可在5月12日至5月17日8:45前,登录METS官网点击“打印准考证”,自行打印准考证。
九、成绩与证书
METS考试通过者将获得由国家卫生健康委人才交流服务中心和中国教育国际交流协会联合签发的证书。
考试成绩预计于2025年7月2日公布,届时考生登录METS官网查询本人成绩。成绩公布时间以官网通知为准。
考试通过者可在METS官网下载电子版证书,需要纸质证书的可申请“证书直邮”获得,证书直邮邮资由考生个人承担。证书将在官网公布的申请截止时间后 20 个工作日内寄出,届时注意查收。
十、考点联系方式
